电子电器产品IP防尘防水等级技术解析:从标准到应用的深度指南
引言
在电子电器产品全球化竞争与消费需求升级的背景下,产品的环境适应性已成为企业核心竞争力的关键指标之一。无论是消费电子的户外使用场景、工业设备的严苛工况,还是车载电子的复杂环境,防尘防水性能始终是衡量产品可靠性的核心参数。国际防护等级认证(IP Code,由国际电工委员会IEC 60529标准定义)作为全球通用的防护能力评估体系,为电子电器产品的环境适应性设计提供了标准化语言。本文将系统解析IP等级的技术内涵、测试方法及工程应用要点,助力研发生产企业精准把握防护设计的核心逻辑。
一、IP等级的技术框架:防尘与防水的二元防护体系
IP等级(Ingress Protection)是国际电工委员会(IEC)制定的电气设备外壳防护标准,源自IEC 60529标准,2004年被采纳为美国国家标准,中国对应标准为GB 4208。IP等级最新标准为:
(1)国际电工委员会标准IEC 60529:2013,IDT
(2)国标GB/T 4208-2017/IEC 60529:2013
IP(Ingress Protection)等级由两位数字(或字母)组成,完整格式为“IPXX”(部分特殊场景会增加附加字母),其中:
• 第一位数字(0-6):代表对固体异物(包括尘埃、沙粒、金属碎屑等)的防护等级;
• 第二位数字(0-9K):代表对液体(主要是水)的侵入防护等级;
• 附加字母(可选):如“A”(防接触)、“B”(防接近危险部件)、“C”(防粉尘吸入)、“D”(防固体异物侵入),主要用于特殊安全场景(如防爆设备)。
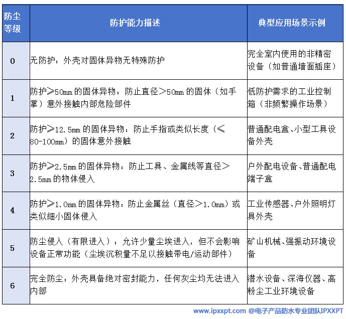
(一)防尘等级(第一位数字):从开放到完全密封的梯度控制
防尘等级的核心目标是防止固体异物通过外壳缝隙、孔洞或接合面进入设备内部,造成电气短路、机械卡阻或功能失效。IEC 60529对防尘等级的定义如下:
关键技术要点:
• 防尘等级的判定需在“尘密室”(气流速度≥2m/s,浓度≥2kg/m³的滑石粉)中进行,通过粒子计数器检测内部粉尘沉积量;
• IP5X与IP6X的核心差异在于“是否允许有限粉尘进入”——IP5X允许非功能性粉尘沉积,而IP6X要求零粉尘侵入;
• 实际设计中,IP5X常用于成本敏感但需基础防尘的场景(如普通配电箱),IP6X则是高粉尘环境(如水泥厂、矿山)的强制要求。
(二)防水等级(第二位数字):从防滴到高压高温冲洗的全场景覆盖
防水等级的设计需应对液态水的多种侵入形式(滴水、喷水、浸水、高压冲洗等),其核心是通过结构密封(如O型圈、密封胶)、材料阻隔(如防水膜)或压力平衡(如透气阀)阻止水进入内部电路或机械部件。IEC 60529对防水等级的定义如下(注:部分高等级需结合温度、压力等附加条件):
关键技术要点:
• 防水等级的测试需严格控制水温(15-30℃,特殊等级如IP69K为80-100℃)、水压(1m水深≈9.8kPa)、时间(如IP67为30min)等参数;
• IP67与IP68的核心差异在于“浸水深度与时间”——IP67要求1米水深30min,IP68需在更深(如2米)或更长时间(如24小时)下无进水(具体参数由制造商与测试机构约定);
• IP69K的高温高压测试主要针对需频繁高压清洗的场景(如食品机械),需特别注意材料的耐温性(如硅胶密封件需耐受100℃以上)和结构抗变形能力(高压可能导致薄弱部位膨胀进水)。
二、IP等级的测试体系:从实验室到工程验证的标准化流程
IP等级的权威性源于其严格的测试方法,测试需在符合IEC 60529标准的实验室(如SGS、TÜV、华测检测等)完成。以下是核心测试项目的关键流程:
(一)防尘等级测试(IP1X-IP6X)
1.测试设备:防尘测试箱(带循环风机、粉尘回收系统)、粒子计数器、真空泵;
2.测试步骤:
• 将样品置于防尘箱内,连接真空泵形成负压(-6kPa至-10kPa);
• 向箱内注入滑石粉(浓度≥2kg/m³,风速≥2m/s),持续8小时(IP5X/IP6X);
• 测试后,拆解样品检查内部粉尘沉积量,并通过功能测试验证是否影响性能;
3.判定标准:IP5X允许非功能性粉尘沉积,IP6X要求内部无可见粉尘。
(二)防水等级测试(IPX1-IPX9K)
1.测试设备:滴水试验台、喷淋试验箱、浸水箱、高压清洗机(IP69K专用);
2.典型测试场景:
• IPX7/IPX8浸水测试:将样品完全浸入恒温水池(15-30℃),水面高度超出样品最高点1米(IP67为1米,IP68需根据协议调整),持续30min(IP67)或更长(IP68);测试后,在标准大气压下静置24小时,检查内部是否进水;
• IPX9K高温高压测试:样品固定在旋转台上(转速5±1rpm),依次在6个方向(前、后、左、右、上、下)各接受30秒高压射水(水压80-100bar,水温80-100℃);测试后,检查表面及内部是否有水渗透;
3.判定标准:测试后样品功能正常,无液体残留导致的电气短路、机械卡阻或材料腐蚀。
(三)测试常见误区与注意事项
• 测试条件模糊性:IP67/IP68的“1米水深30min”为最低要求,企业需根据实际场景(如水下作业深度、静态/动态压力)增加测试深度或时间(例如,水下摄像机可能需测试3米水深2小时);
• 多因素干扰:防水性能易受安装工艺影响(如密封圈压缩量不足、螺丝扭矩不均),测试需在样品完成全部装配(含外壳、接口、线缆)后进行;
• 材料老化验证:防水密封材料(如硅胶、橡胶)需通过温度循环(-40℃~125℃)、紫外线老化等测试,确保长期使用后仍保持弹性(建议加速老化测试≥500小时)。
三、IP等级的工程应用:从需求分析到设计落地的关键路径
(一)需求匹配:场景决定等级
电子电器产品的IP等级需基于实际使用环境的需求进行选择,典型场景的等级推荐如下:
(二)设计要点:结构、材料与工艺的协同优化
实现目标IP等级需从结构设计、材料选择、生产工艺三方面协同发力,其中纳米真空镀膜工艺作为新型表面处理技术,可显著提升防护性能与材料兼容性,值得重点关注。
1. 结构设计:构建“多重屏障”防护体系
• 密封界面设计:优先采用线性密封(如O型圈)而非平面密封(如密封胶),线性密封的接触压力分布更均匀(压缩率建议15%-30%);
• 接口防护:电缆入口需采用防水接头(如M12防水连接器,IP67/IP68等级),并预留冗余空间(避免电缆弯折导致密封失效);
• 泄压设计:对于需频繁浸水的设备(如水下仪器),可增加单向透气阀(如GORE-TEX膜),平衡内外气压差,防止密封圈因负压变形;
• 冗余设计:关键部位(如电池仓、主板区域)可采用“双密封”结构(外层硅胶圈+内层防水胶),提升失效容错能力。
2. 材料选择:兼顾防护性与功能性
• 密封材料:硅橡胶(耐温-60℃~200℃)、氟橡胶(耐油、耐化学腐蚀)为首选,需通过RoHS/REACH环保认证(欧盟市场强制要求);
• 防水膜材料:聚四氟乙烯(PTFE)膜(孔径0.1-1μm,可阻挡液体但允许气体通过)适用于透气需求场景(如智能手表);
• 外壳材料:PC/ABS合金(耐冲击)、铝合金(散热好)、玻璃纤维增强塑料(耐腐蚀)为常用外壳材料,需注意表面处理(如阳极氧化、喷涂)的密封性(避免涂层开裂导致基材腐蚀)。
• 纳米真空镀膜:传统防护材料(如硅胶密封圈、PTFE膜)虽能满足基础需求,但在复杂场景(如高频信号传输、超薄设备、极端温湿度)中存在局限性——例如,厚密封层可能阻碍天线信号,普通防水膜耐候性不足。此时,纳米镀膜工艺@IPXXPT®通过超薄(几纳米至几百纳米)、高致密的表面涂层,可在不影响设备原有性能的前提下提升防护能力,成为高端电子电器产品的优选方案。
3. 生产工艺:确保设计意图的落地
• 密封装配:O型圈安装前需涂抹润滑脂(如硅脂),避免安装时划伤;螺丝扭矩需严格控制(误差±5%),防止过紧导致壳体变形或过松导致密封失效;
• 焊接工艺:金属外壳的接缝处需采用连续激光焊接(熔深≥0.5mm),避免氩弧焊的热影响区导致材料脆化;
• 密封性检测:量产阶段需采用氦质谱检漏仪(泄漏率≤1×10⁻⁹ mbar·L/s)进行全检,替代传统的气压测试(精度较低);
• 防护涂层:对于IP5X等级设备,可整机纳米镀膜或在接缝处喷涂纳米疏水涂层(接触角>150°)@IPXXPT®,增强防泼水能力。
• 创新工艺:根据GB/T 4208-2017标准中“14.3接受条件”条款,

1.允许进水但需满足安全条件
标准明确:若进水后同时满足以下条件,视为符合防水等级要求:
• 不影响设备正常运行:水进入外壳后不得导致设备功能失效或性能下降;
• 不危害电气安全:
• 水不得积聚在可能引起漏电起痕的绝缘部件上(如电路板);
• 水不得接触带电部件(如未封装的焊点、导体);
• 水不得进入不允许潮湿运行的绕组(如电机线圈)。
2.排水与积聚控制
• 若外壳有泄水孔,进水需能自然排出且不损害设备;
• 若无泄水孔,产品标准需明确允许的积水量及安全措施。
“14.3接受条件”条款为部件防水代替整机结构防水提供了明确的规定性条件。通过纳米真空镀膜(如PECVD、派瑞林)@IPXXPT®对电路板及其他需要防水的部件进行防水处理,允许外壳进水但不影响电气性能,可视为满足IP防水等级要求。使用纳米镀膜工艺,可以大幅简化防水结构设计,减少对高端密封辅材的依赖。由此实现研发和制造的周期缩短、成本降低,产能效率提升及良品率提高,并可增强产品的整体性能与可靠性。
四、IP等级的常见误区与企业应对策略
(一)误区1:“IP68=绝对防水”
真相:IP68的测试条件(如1米水深30min)仅为实验室理想状态,实际使用中动态压力(如游泳时的水流冲击)、温度变化(冷热交替导致密封圈收缩)可能导致防护失效。
应对:企业需在产品说明书明确标注测试条件(如“IP68,测试标准:IEC 60529,1米水深30min”),并针对极端场景(如2米水深、盐雾环境)进行额外测试。
(二)误区2:“高等级IP=牺牲产品性能”
真相:高IP等级可能对信号传输(如天线防水需兼顾透波性)、散热(如密封外壳导致热量积聚)产生负面影响,但通过创新设计或工艺(如纳米真空镀膜@IPXXPT®)可实现平衡。
应对:
• 信号传输:采用防水透波材料(如LCP液晶聚合物)制作天线罩,或采用纳米真空镀膜工艺;
• 散热设计:采用纳米真空镀膜工艺,或使用导热硅胶垫(导热系数≥3W/m·K)连接发热部件与外壳,或在外壳增加散热鳍片(需同步做防水处理)。
(三)误区3:“通过测试即万事大吉”
真相:测试样品(通常为量产前的工程样机)与批量生产的产品可能存在工艺差异(如密封圈或纳米镀膜供应商变更、螺丝扭矩波动),导致防护性能下降。
应对:建立“设计验证(DV)-过程验证(PV)-量产验证(MV)”三级测试体系,其中PV阶段需使用量产工装、材料和工艺,确保批量一致性。
结语
IP防尘防水等级是电子电器产品环境适应性的核心指标,其技术内涵涵盖防尘、防水的梯度防护、标准化测试及工程应用设计。对于研发生产企业而言,需基于实际场景需求选择适配的IP等级,通过结构设计、材料选择与生产工艺的协同优化实现防护目标,并在测试验证中严格把控一致性。随着5G、物联网、新能源等新兴领域的发展,电子电器产品将面临更复杂的环境挑战(如高温高湿、强腐蚀、高频振动),IP等级的设计与测试也将向“场景化、精细化、智能化”方向演进。掌握IP等级的技术逻辑,是企业提升产品可靠性、拓展全球市场的关键抓手。
--相关视频↓↓↓--
部分图文资料来源于网络,仅作技术交流使用,如有侵权请联系删除













扫一扫添加微信